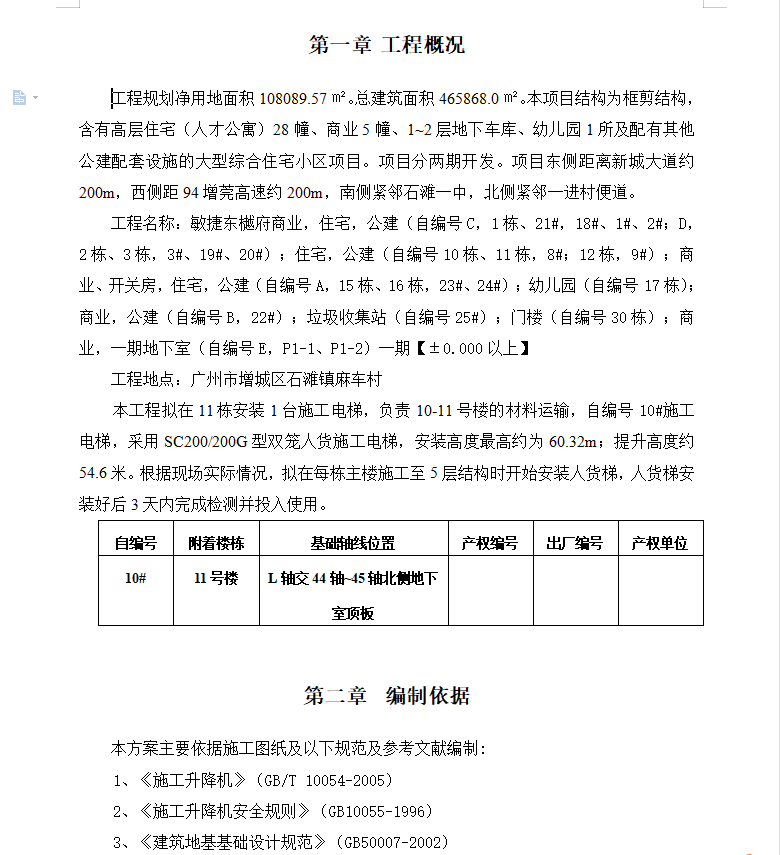
188金宝博平台规划净用地面积108089.57㎡。总建筑面积465868.0㎡。本项目结构为框剪结构,含有高层住宅(人才公寓)28幢、商业5幢、1~2层地下车库、幼儿园1所及配有其他公建配套设施的大型综合住宅小区项目。项目分两期开发。
第一章 188金宝博平台概况 2
第二章 编制依据 3
第三章 基础设计 3
一、施工升降机的选择 3
二、施工升降机的基础定位 3
三、施工升降机基础设计 4
第四章 施工升降机计算书 5
第五章 基础施工 9
第六章 安全质量措施与检查验收 9..........





